外汇新闻——行情分析

外汇新闻源

中辉期货原油日报20221227:原油反弹动力有所减弱

嘉盛集团APP讯——【能源化工】-原油行情解读:今日内盘原油收涨,国内SC原油收于566.4元/桶,涨幅为1.45%。供需资讯:1.俄罗斯出口至印度、土耳其原油大增,最近几周二者日均进口量达到250万...

3年前

三立期货:股指震荡为主,金银全线收涨,棕榈宽幅震荡(20221227收评)

嘉盛集团APP讯——股指期货:防疫政策进一步优化,指数全线收涨 【今日涨跌】四大期指全线收涨。IH2301收盘价为2642.6,收涨1.05%;IF2301收盘价为3900.0,收涨1.16%;IC2...

3年前

国信期货日评:美元指数回落,金银震荡偏强,苹果反弹

嘉盛集团APP讯——锌镍:国内宏观情绪高涨,锌镍大幅上行;周二沪锌主力合约较前一交易日上涨1.77%。欧盟对天然气限价,天然气价格继续下行,但1月能源消耗高峰期将到来,天然气价格继续下行空间有限。基本...

3年前

美原油交易策略:中国取消入境集中隔离+美国冬季风暴,油价创近三周新高

嘉盛集团APP讯——周二(12月27日),美原油高开高走,一度上涨近2%至81.03美元/桶,人们担心美国各地的冬季风暴正在影响石油产品和页岩油的物流和生产。对俄罗斯可能减产的担忧,也是油价今天上涨的...

3年前

NYMEX原油上看82.90美元

嘉盛集团APP讯——周二(12月27日),国际油价升至逾三周高位,因中国取消了针对入境旅客的隔离措施,引发了燃料需求提升预期。美国冬季风暴影响能源生产的担忧也继续支撑油价。NYMEX原油上看82.90...

3年前

国际油价创逾三周新高,受两方面利好,但涨势或很快受限

嘉盛集团APP讯——周二(12月27日),国际油价升至逾三周高位,因中国取消了针对入境旅客的隔离措施,引发了燃料需求提升预期。美国冬季风暴影响能源生产的担忧也继续支撑油价。北京时间15:48,NYME...

3年前

12月27日财经早餐:全球主要央行2022年累计加息2700个基点,日本央行行长否认退出大规模刺激政策

嘉盛集团APP讯——北京时间周二(12月27日),日本央行行长黑田东彦周一排除了短期内退出超宽松货币政策的可能性,但表示不断加剧的劳动力短缺有望促使企业提高工资。他还称“这绝对不是走向退出政策的一步。...

3年前

12月27日重点数据和大事件前瞻

嘉盛集团APP讯——12月27日,投资者需关注的重点数据:日本11月失业率,日本11月季调后零售销售月率,日本11月未季调零售销售年率,中国11月规模以上工业企业利润年率-单月,日本11月营建订单年率...

3年前

12月27日外汇交易提醒:黑田东彦否认短期内退出宽松政策的可能性,日元涨势放缓

嘉盛集团APP讯——周二(12月27日)亚市盘初,美元指数窄幅震荡,目前交投于104.18附近;上一交易日因为圣诞节补休,汇市整体交投清淡,日本央行行长否认短期内推出宽松政策的可能性,日元涨势放缓,美...

3年前

2023年贵金属走势前瞻:金价或突破2000美元,银价升至50美元!

嘉盛集团APP讯——对黄金和白银来说,2023年将是一个有趣和令人兴奋的一年。ElliottWaveTrader.net创始人Avi Gilburt认为,2023年黄金和白银价格将大幅上涨。他在接受采...

3年前

投行看衰2023年英国经济,英镑一季度末恐跌至1.14!

嘉盛集团APP讯——近期英镑较9月历史低位已经有所反弹,但年初至今跌幅仍然达到了近11%,创下2016年英国脱欧公投以来表现最糟糕的一年。展望2023年,似乎没有证据表明2023年会大有不同。City...

3年前

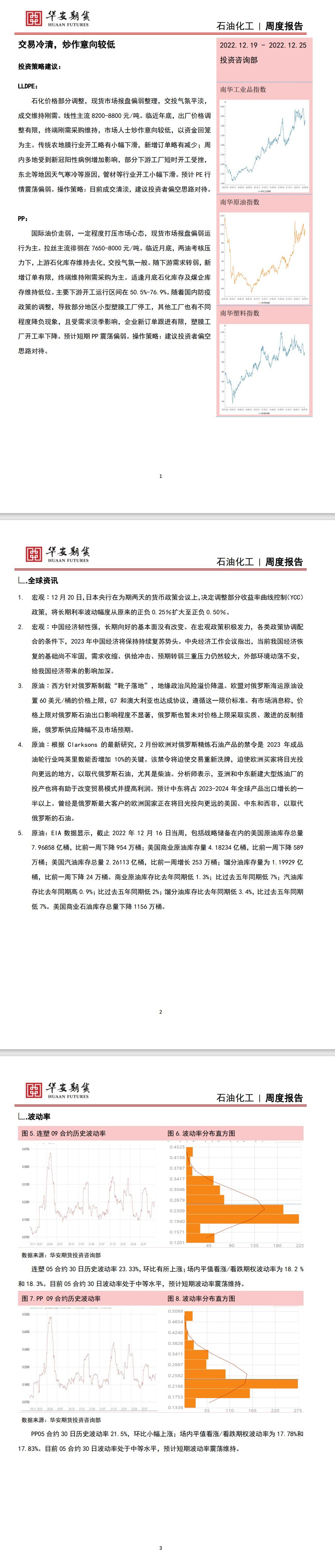
【华安期货】石油化工12月25日周报:交易冷清,炒作意向较低

嘉盛集团APP讯——国际油价走弱,一定程度打压市场心态,现货市场报盘偏弱运行为主。拉丝主流徘徊在7650-8000元/吨。临近月底,两油考核压力下,上游石化库存维持去化,交投气氛一般。随下游需求转弱,...

3年前

期货公司观点汇总一张图:12月26日黑色系(螺纹钢、焦煤、焦炭、铁矿石、动力煤等)

嘉盛集团APP讯——期货公司观点汇总一张图:12月26日黑色系(螺纹钢、焦煤、焦炭、铁矿石、动力煤等)

3年前

期货公司观点汇总一张图:12月26日有色系(铜、锌、铝、镍、锡等)

嘉盛集团APP讯——期货公司观点汇总一张图:12月26日有色系(铜、锌、铝、镍、锡等)

3年前

期货公司观点汇总一张图:12月26日农产品(棉花、豆粕、白糖、玉米、鸡蛋、生猪等)

嘉盛集团APP讯——期货公司观点汇总一张图:12月26日农产品(棉花、豆粕、白糖、玉米、鸡蛋、生猪等)

3年前